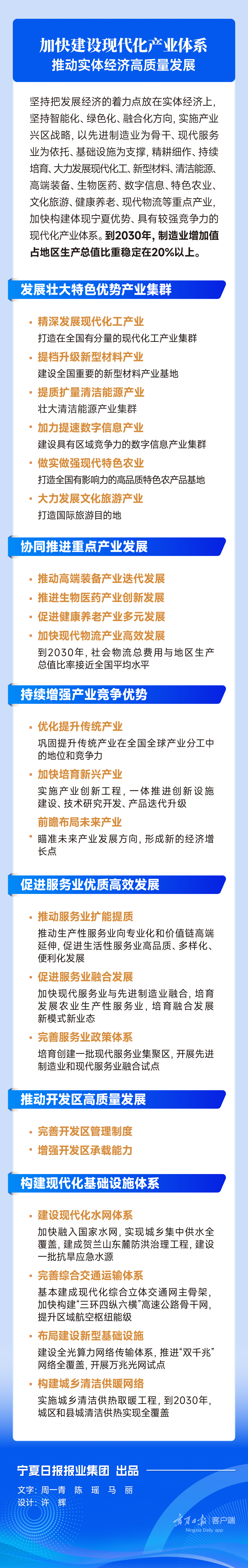
一图读懂|宁夏“十五五”规划《纲要》①
点击:{{view}}
来源: 宁夏日报客户端


相关新闻
-
一图读懂|宁夏“十五五”规划《纲要》①
[2026-04-13] -
31年接力,108里跋涉,固原“行走的思政课”走向更远的地方
[2026-04-04] -
《山河同路》在固原倾情上演
[2026-04-03] -
一场别开生面的“农机大比武”
[2026-03-25] -
我市基础教育资源优化布局蹚出新路
[2026-03-25] -
固原市区17个房地产开发项目全面复工
[2026-03-24] -
图说新闻|泾源这家饮品企业6条生产线全面投产
[2026-03-21] -
图说新闻 | 水清鸟翩跹 隆德春意浓
[2026-03-20] -
西吉早熟马铃薯播种忙,预计6月上市
[2026-03-18] -
备耕不误好春光
[2026-03-18]






